1.3. Server-to-Server Transfer
Introduction
Transfer is a type of complex transaction that allows to move funds between bank cards (PAN), card tokens (RPI) and Connecting Party bank account (deposit).
See terms definitions (Connecting Party, 3DS Method, etc) in Glossary.
Possible transfer Use-Cases:
| PAN to PAN | Transfer from PAN to PAN occurs when transferring funds from one bank card to another, when specifying for each card their card numbers, and not the recurring payment id. |
| PAN to RPI | Transfer from PAN to RPI occurs when funds are transferred from one bank card for which its number is indicated to another bank card for which its recurring payment id is indicated. |
| RPI to PAN | Transfer from RPI to PAN occurs when funds are transferred from one bank card for which its recurring payment id is indicated to another bank card for which its number is indicated. |
| RPI to RPI | Transfer from RPI to RPI occurs when transferring funds from one bank card to another, when specifying for each card their recurring payment id, and not the card number. |
| deposit to PAN | Transfer from deposit to PAN occurs when funds are transferred from Connecting Party account to a bank card by its number. |
| deposit to PRI | Transfer from deposit to RPI occurs when funds are transferred from Connecting Party account to a bank card by recurring payment id. |
Transfer Flow
(1) Transfers between cards are initiated by Sender. Transfer from Connecting Party (deposits) are initiated by Receiver, with the same transaction flow.
(2) To implement transfer request see /api/v4/transfer/. See 3DS Overview to get more information about 3DS flow. See 3DS Decision Making Schema and 3DS Implementation Scenarios to correctly implement 3DS flow for this Use-Case. For deposit to PAN and deposit to RPI cases 3DS is not initiated (flow is non3D).
(5) To implement callback with final status handling see Connecting Party Callbacks.
(7) To implement order status see /api/v2/status/. Status should be requested multiple times with 3-5 seconds interval until final status will be received in response.
3DS Decision Making Schema

Connecting party has to implement all steps marked in green and purple. Below are the description for steps which reference specific API commands according to the step ID:
(1) To implement order status request see /api/v2/status/. Status should be requested multiple times with 3-5 seconds interval until final status will be received in response.
(5) If tds_status is MethodUrlFrame see 3DS 2.x Frictionless Flow.
(7) If tds_status is CReqForm see 3DS 2.X Challenge Flow.
(9) If tds_status is PaReqForm see 3DS 1.0.2 Authentication Flow.
(11) If tds status is not present, but html and redirect-to fields are present, see Simplified authentication flow with html page.
(12) The same as point (1).
Non3D Flow
Transfer transaction should be considered as non3D (no 3DS authentication) if all conditions are met:
1. Steps 1-2-(12)-13 of 3DS decision making schema were followed.
2. tds_status, html and redirect-to parameters were not present.
3. Transaction received final status (approved, declined, error, filtered).
Note
Please note that transaction status “unknown” might appear for both 3DS and non3D transactions. See details in Statuses.
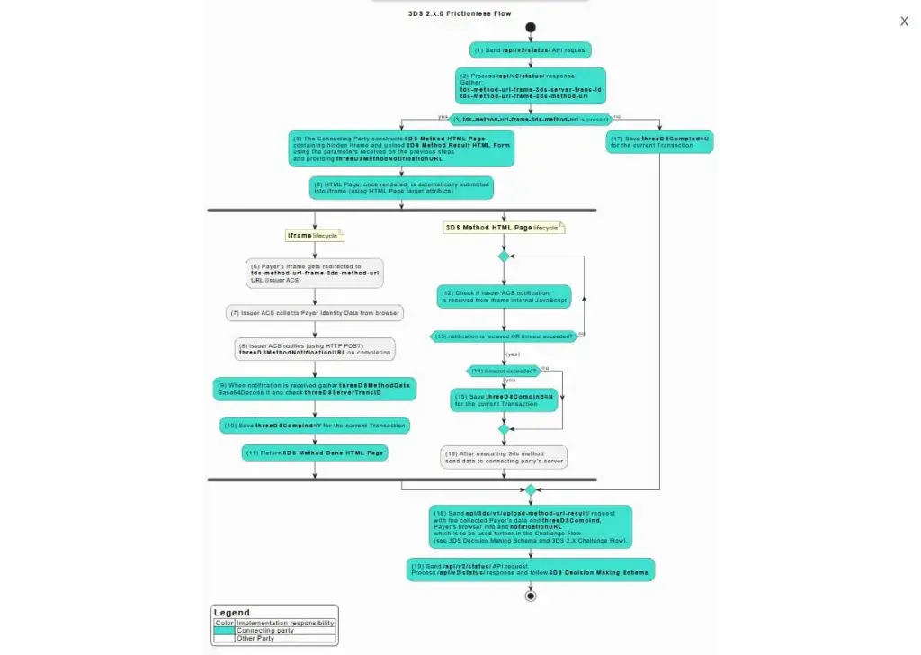
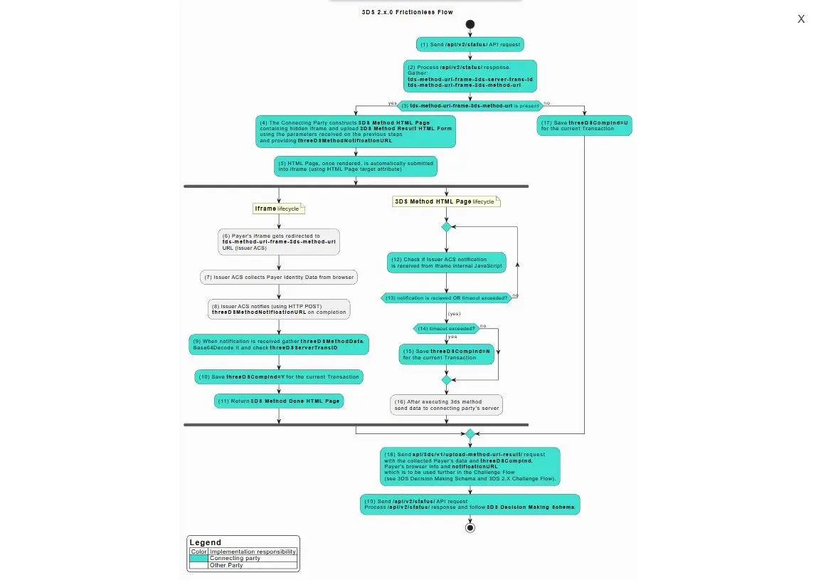
3DS 2.x.0 Frictionless Flow

Connecting party has to implement all steps marked in green. Below are the description for steps which reference specific API commands according to the step ID:
(1) To implement order status request see /api/v2/status/. Status should be requested multiple times with 3-5 seconds interval until final status will be received in response.
(2) The same as point (1).
(4) To construct 3DS Method HTML page see 3DS Method HTML Page Example below.
(9) To process 3DS Method Notification see Process 3DS Method Notification.
(11) To construct 3DS Method Done HTML page see 3DS Method Done HTML Page Example.
(18) To upload method url result see /api/3ds/v1/upload-method-url-result/.
(19) The same as point (1).
3DS Method HTML Page Example
3DS Method HTML Page example below performs 3DS Method initiation through iframe technique and holding of the Sender’s browser until the 3DS Method is not finished on the Connecting Party server. Once it is finished or timeout is reached Connecting Party has to follow the next steps following 3DS Decision Making Schema and redirect Sender’s browser to the corresponding URL (either Challenge Flow or payment result page). Normal timeout value is 30 sec.
3DS Method HTML Page consists of the following parameters:
| Parameter | Description |
|---|---|
| tds-method-url-frame-3ds-method-url | ACS 3DS Method URL is received by the Connecting Party in the /api/v2/status/ response. |
| tdsMethodUploadUrl | Connecting Party’s URL, where the result comes after the completion of the flow. |
| threeDSMethodData | JSON value containing threeDSServerTransID and threeDSMethodNotificationURL. See below how to construct threeDSMethodData. |
Construct threeDSMethodData
In order to construct threeDSMethodData the Connecting Party has to use the following parameters.
| Parameter | Description |
|---|---|
| threeDSServerTransID | Universally unique transaction identifier assigned by the 3DS Server to identify a single transaction.Received in the /api/v2/status/ response as tds-method-url-frame-3ds-server-trans-id parameter. |
| threeDSMethodNotificationURL | The URL that will receive the notification of 3DS Method completion from the ACS. The Connecting Party is responsible for providing valid threeDSMethodNotificationURL. Normally when the Connecting Party receives any request on this URL is has to return 3DS Method Done HTML Page (see example below). |
threeDSMethodData construction example
- Construct threeDSMethodData JSON.
{"threeDSServerTransID":"3d671629-a410-4a5d-9288-b38ceadd41f2","threeDSMethodNotificationURL":"https://connectingparty.com/3ds-method-complete/"}
- Apply base64 url encoding to resultant JSON.
eyJ0aHJlZURTU2VydmVyVHJhbnNJRCI6IjNkNjcxNjI5LWE0MTAtNGE1ZC05Mjg4LWIzOGNlYWRkNDFmMiIsInRocmVlRFNNZXRob2ROb3RpZmljYXRpb25VUkwiOiJodHRwczovL21lcmNoYW50LmNvbS8zZHMtbWV0aG9kLWNvbXBsZXRlLyJ9
Generating Fingerprint
The 3DS Method can be optionally used by issuers to gather browser fingerprints using JavaScript. This is done by loading a URL in a hidden iframe, before the authentication. This iframe will then execute some fingerprinting JavaScript, before POST’ing to the prespecified URL belonging to the requestor. The 3DS Method fingerprint result is tied to the authentication by the threeDSServerTransID.
function gatherBrowserData() {
var colorDepth = screen.colorDepth; // 24
var javaEnabled = navigator.javaEnabled(); // true
var browserLanguage = navigator.language; // en_US
var screenHeight = screen.height; // 1080
var screenWidth = screen.width; // 1920
var userAgent = navigator.userAgent; // Mozilla/5.0 (Windows NT 6.1; Win64; x64) AppleWebKit/537.36 (KHTML, like Gecko) Chrome/70.0.3538.110 Safari/537.36
var browserTimezoneZoneOffset = new Date().getTimezoneOffset(); // 0
}
Construct 3DS Method HTML page example:
<!DOCTYPE html>
<html lang="en">
<head>
<meta charset="utf-8"/>
<title>ACS v2 3DS Method ...</title>
<style>
.progress{
position: absolute;
height: 10px;
width: 100%;
}
.progress .color{
position: absolute;
background-color: #444;
width: 100%;
height: 10px;
animation: progres 11s linear;
}
@keyframes progres{
0%{
width: 0%;
background-color: #ddd;
}
25%{
width: 50%;
background-color: #ccc;
}
50%{
width: 75%;
background-color: #bbb;
}
75%{
width: 85%;
background-color: #aaa;
}
100%{
width: 100%;
background-color: #777;
}
};
</style>
<script>
var fallbackTimeout = null;
function processForm() {
document.title = "ACS v2 AReq ...";
document.getElementById( "browserJavaEnabled" ).value = navigator.javaEnabled();
document.getElementById( "browserJavascriptEnabled" ).value = true;
document.getElementById( "browserLanguage" ).value = navigator.language;
document.getElementById( "browserColorDepth" ).value = screen.colorDepth;
document.getElementById( "browserScreenHeight" ).value = screen.height;
document.getElementById( "browserScreenWidth" ).value = screen.width;
document.getElementById( "browserTZ" ).value = new Date().getTimezoneOffset();
document.autoForm.submit();
}
function onPostMessage(event) {
if(!event.data.hasOwnProperty('methodNotification')) {
return;
}
if(fallbackTimeout != null) {
clearTimeout(fallbackTimeout);
fallbackTimeout = null;
}
document.getElementById( "threeDSCompInd" ).value = 'Y';
processForm();
}
function onPageLoaded() {
fallbackTimeout = setTimeout(processForm, 10 * 1000);
document.methodForm.submit();
window.addEventListener('message', onPostMessage);
}
</script>
</head>
<body onload="onPageLoaded()">
<div class="progress">
<div class="color"></div>
</div>
<iframe style="width:0; height:0; border:0;" name="methodFrame"></iframe>
<form name="methodForm" target="methodFrame" action="[=tds-method-url-frame-3ds-method-url]" method="POST">
<input type="hidden" name="threeDSMethodData" value="[=threeDSMethodData]">
</form>
<form name="autoForm" action="[=tdsMethodUploadUrl]" method="post">
<input type="hidden" name="threeDSServerTransID" value="[=threeDSServerTransID]"/>
<input type="hidden" name="threeDSCompInd" id="threeDSCompInd" value="N"/>
<input type="hidden" name="browserJavaEnabled" id="browserJavaEnabled" value="" />
<input type="hidden" name="browserJavascriptEnabled" id="browserJavascriptEnabled" value="" />
<input type="hidden" name="browserLanguage" id="browserLanguage" value="" />
<input type="hidden" name="browserColorDepth" id="browserColorDepth" value="" />
<input type="hidden" name="browserScreenHeight" id="browserScreenHeight" value="" />
<input type="hidden" name="browserScreenWidth" id="browserScreenWidth" value="" />
<input type="hidden" name="browserTZ" id="browserTZ" value="" />
<noscript>
<input type="submit" name="submit" value="Upload 3DS Method Result"/>
</noscript>
</form>
</body>
</html>
Process 3DS Method Notification
When 3DS Method is completed, the Connecting Party receives HTTP POST request at threeDSMethodNotificationURL with threeDSMethodData, which contains threeDSServerTransID (in base64 encoded JSON).
- Get threeDSMethodData.
threeDSMethodData=eyJ0aHJlZURTU2VydmVyVHJhbnNJRCI6IjNkNjcxNjI5LWE0MTAtNGE1ZC05Mjg4LWIzOGNlYWRkNDFmMiJ9Cg
- Apply base64 url decoding to get JSON, which contains threeDSServerTransID.
{"threeDSServerTransID":"3d671629-a410-4a5d-9288-b38ceadd41f2"}
3DS Method Done HTML Page Example
<!DOCTYPE html>
<html lang="en">
<head>
<meta charset="utf-8"/>
<title>ACS v2 3DS Method Notification Handler...</title>
<script>
window.parent.postMessage({ methodNotification: "COMPLETE" }, "*");
</script>
</head>
<body>
<p>This should not be displayed</p>
</body>
</html>
3DS 2.x.0 Challenge Flow

(1) To implement order status request see /api/v2/status/. Status should be requested multiple times with 3-5 seconds interval until final status will be received in response.
(2) The same as point (1).
(3) To create CReq HTML Page see CReq HTML Page Example.
(5) To implement CRes redirect see CRes redirect.
(7) To upload CRes result see /api/3ds/v1/upload-cres-result/.
(8) The same as point (1).
CReq HTML Page Example
CReq HTML Page redirects the Sender’s browser to ACS Server URL, provided in tds-creq-form-acs-url parameter. The result CRes value will be returned from ACS to notificationURL provided by Connecting Party on the previous step.
| Field | Description | Necessity |
|---|---|---|
| creq | ACS 3DS CReq data, which received by the Connecting Party in the /api/v2/status/ response. The same as tds-creq-form-creq. | Required |
| threeDSSessionData | value which will be posted back within CRes to notificationURL at the end of the process. Max length: 1024 bytes, format: Alphanumeric, Base64url encoded without padding. | Optional |
<!DOCTYPE html>
<html>
<head>
<meta http-equiv="content-type" content="text/html; charset=UTF-8">
<title>Redirecting ...</title>
<script type="text/javascript" language="javascript">
function makeSubmit() {
document.returnform.submit();
}
</script>
</head>
<body onLoad="makeSubmit()">
<form name="returnform" action="https://acs.bank-domain.com/mdpayacs/creq" method="POST">
<input type="hidden" name="creq" value="eyJ0aHJlZURTU2VydmVyVHJhbnNJRCI6ImM1NDA5N2VhLTc0ZTctNDE2My05MTQ4LTNjMTY1NTg3NGIwMCIsImFjc1RyYW5zSUQiOiIxMjU1NTkyMi1lZmYzLTRjOTQtOTk4Mi0yMDM3NjJhMzdmMjkiLCJjaGFsbGVuZ2VXaW5kb3dTaXplIjoiMDIiLCJtZXNzYWdlVHlwZSI6IkNSZXEiLCJtZXNzYWdlVmVyc2lvbiI6IjIuMS4wIn0=">
<input type="hidden" name="threeDSSessionData" value="NjY4MDU3NQ">
<noscript>
<input type="submit" name="submit" value="Press this button to continue"/>
</noscript>
</form>
</body>
</html>
3DS 1.0.2 Authentication Flow

(1) To implement order status request see /api/v2/status/. Status should be requested multiple times with 3-5 seconds interval until final status will be received in response.
(2) The same as point (1).
(3) To construct PaReq HTML Page see PaReq HTML Page Example.
(5) To implement PaRes redirect see PaRes redirect.
(10) To upload PaRes result see /api/3ds/v1/upload-pares-result/.
(11) The same as point (10).
PaReq HTML Page Example
PaReq HTML Page redirects the Sender’s browser to ACS Server URL, provided in tds-pareq-form-acs-url parameter.
PaReq HTML Page consists of the following parameters:
| Field | Description | Necessity |
|---|---|---|
| tds-pareq-form-acs-url | ACS 3DS PaReq URL is received by the Connecting Party in the /api/v2/status/ response. | Required |
| MD | Merchant Data (Connecting Party Data), which comes back to the termination page. | Optional |
| PaReq | ACS 3DS PaReq data, which received by the Connecting Party in the /api/v2/status/ response. The same as tds-pareq-form-pareq. | Required |
| TermURL | URL of termination page, where the Sender gets redirected back with PaRes data submitted. | Required |
<!DOCTYPE html>
<html>
<head>
<meta http-equiv="content-type" content="text/html; charset=UTF-8">
<title>Loading acs..</title>
<script type="text/javascript" language="javascript">
function makeSubmit() {
document.returnform.submit();
}
</script>
</head>
<body onLoad="makeSubmit()">
<form name="returnform" action="$tds-pareq-form-acs-url" method="POST">
<input type="hidden" name="MD" value="some_merchant_data"/>
<input type="hidden" name="PaReq" value="$tds-pareq-form-pareq"/>
<input type="hidden" name="TermUrl" value="https://termination.page"/>
<noscript>
<input type="submit" name="submit" value="Submit"/>
</noscript>
</form>
</body>
</html>
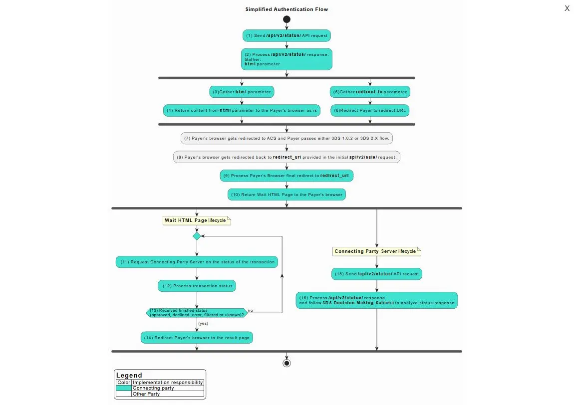
Simplified Authentication Flow

(1) and (2) To implement order status request see /api/v2/status/. Status should be requested multiple times with 3-5 seconds interval until final status will be received in response.
(9) To implement final redirect see Final redirect.
(10) The HTML wait page on Connecting Party side can have custom design and should communicate with Connecting Party server as described on the diagram.
(15) and (16) The same as point (1) and (2).