
The Forex Market Context: Why Payments Matter More Than Ever
- Growth of cross-border retail trading
- Expansion into emerging markets with local payment preferences
- Rising regulatory scrutiny on fund flows
- Higher sensitivity to transaction speed and transparency
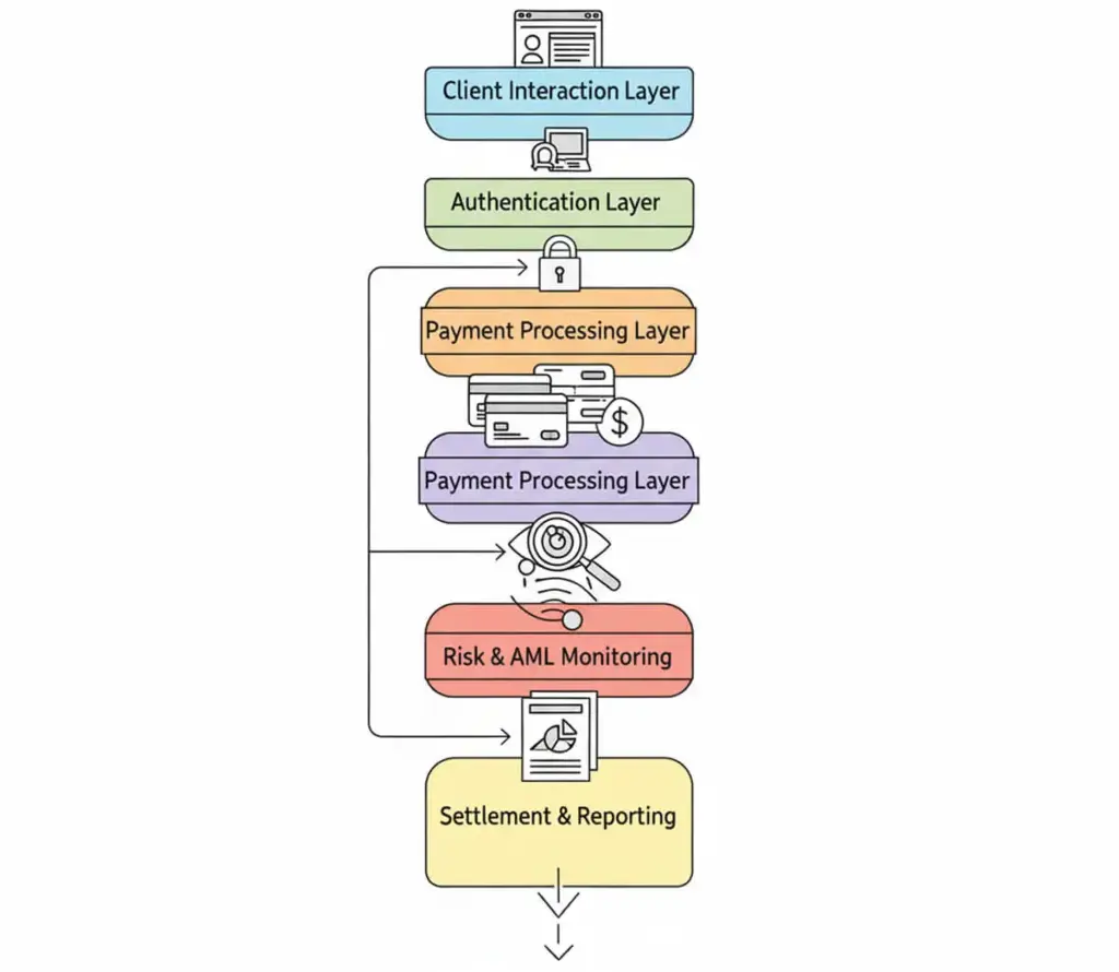
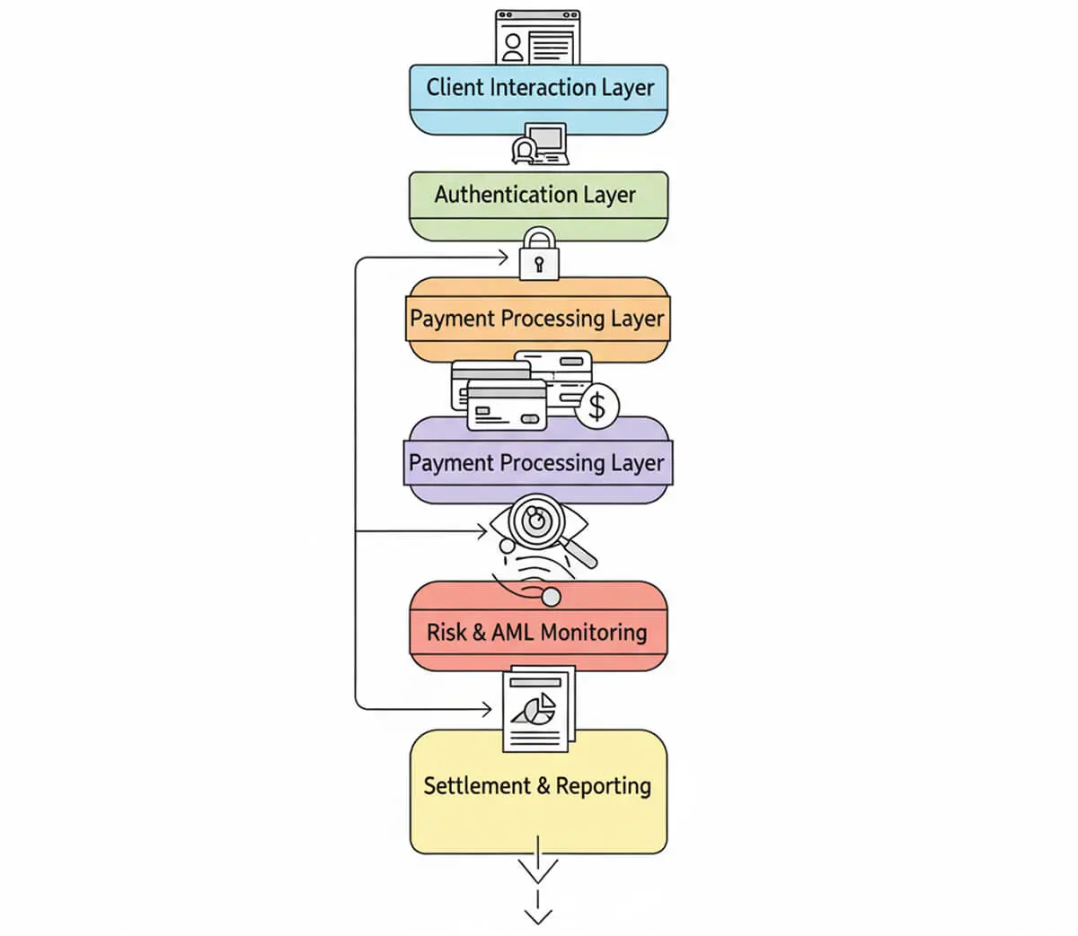
What Is a Forex Payment Gateway?
- High-frequency, high-value transactions
- Globally distributed traders and multi-currency support
- Strict compliance and reporting requirements
- Higher than normal risk of chargebacks and disputes
Unique Risks in Forex Payment Processing
High Chargeback Exposure
Regulatory Complexity
Cross-Border and Currency Risk
Fraud and Abuse
Key Capabilities of Modern Forex Payment Solutions
- Multi-currency support with transparent conversion logic
- Real-time transaction processing for deposits and withdrawals
- Integrated compliance controls (AML/KYC workflows)
- Advanced monitoring and risk rules
- Scalable APIs integration for payments and platform automation
If your brokerage is handling high volumes, multiple currencies, and strict compliance requirements, it’s worth reviewing whether your current payment setup can scale safely. Leave a request via the Contact Us form to discuss how connecting the BillBlend payment gateway can support secure, compliant, and efficient transaction processing for forex operations.
Integration and API Considerations
- Automate deposit and withdrawal flows
- Synchronize balances with trading engines
- Trigger compliance or risk checks in real time
- Generate accurate reconciliation and reporting
Top Forex Payment Gateways 2026
| Payment Gateway | Best Fit For | Key Strengths | Payment Methods Supported |
|---|---|---|---|
| BillBlend | Forex brokers needing tailored gateway setups | High-risk focus, flexible integration, compliance-aware processing | Cards, bank transfers |
| Adyen | Large, regulated forex brokers | Unified global acquiring, strong compliance tooling, high reliability | Cards, local methods, bank transfers |
| Checkout.com | High-growth, international brokers | High acceptance rates, flexible APIs, advanced risk controls | Cards, alternative methods |
| Worldpay | Established financial institutions | Deep acquiring experience, global reach | Cards, bank transfers |
| Nuvei | Forex and CFD platforms | High-risk merchant support, local payment coverage | Cards, APMs, bank rails |
| Pay Retailers | LATAM-focused brokers | Strong regional methods, local processing | Local bank transfers, cards |
How to Interpret This List
- Target markets and trader geography
- Regulatory environment and licensing
- Risk tolerance and dispute exposure
- API flexibility and integration depth
- Support for high-risk trading models
Comparing Forex Payment Gateways: BillBlend and Market Alternatives
Choosing the right provider requires comparing more than just pricing. Below is a conceptual comparison of common gateway models used by forex brokers.
| Criteria | BillBlend | Traditional Gateways | Crypto-Focused Gateways |
|---|---|---|---|
| Forex-specific risk handling | Strong | Limited | Variable |
| Multi-currency support | Extensive | Moderate | Crypto-centric |
| Compliance tooling | Built-in | Often external | Limited |
| API flexibility | High | Medium | High |
| Cross-border forex solutions | Native | Fragmented | Niche |
Case Example: Scaling Cross-Border Forex Operations
Trends Shaping Forex Payment Gateways in 2026+
Blockchain and Settlement Innovation
Blockchain forex trends are not about replacing trading platforms but more about enhancing the transparency of settlement and reconciliation around cross-border flows.
| Trend | Description |
|---|---|
| Real-Time Payments and Instant Access | Traders increasingly demand instant deposits and withdrawals, driving gateways toward real-time processing and speedier settlement rails. |
| AI-Driven Risk Monitoring | AI-driven anomaly detection and transaction risk analysis brings even better security and experience through machine-learning models. |
| Hybrid Payment Models | Brokers continue to mix traditional rails with cryptocurrency forex gateways for flexibility, volatility and compliance management. |
Managing FX Risk at the Payment Layer
- Faster settlement cycles
- Automated conversion logic
- Transparent rate application
Final Thoughts
As forex trading becomes more global and regulatory expectations continue to rise, payment infrastructure plays a decisive role in growth and risk management. To assess how the BillBlend payment gateway fits your trading model and jurisdictional requirements, submit a request through the Contact Us form and get an expert review of your payment setup.





